FP6733

Production

PWM Controlled, Step-up DC/DC Converter in Tiny Package

產品說明



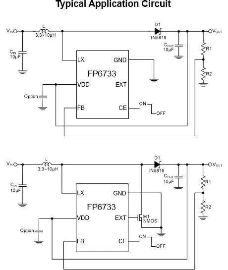
The FP6733 is a high efficiency PWM DC/DC step-up converter with internal compensated current mode controller. The output voltage is set by using two external resistors. The 550kHz switching frequency minimizes the size of external components. Both internal 1A switch and driver for driving external power device (NMOS or NPN) are provided.

The FP6733 starts up below 1V input voltage with 1mA load. Due to built-in automatic PWM/PFM switch-over function, the FP6733 is able to get high efficiency during both light and heavy load. External transistor pin is available to accommodate high output current applications.

The FP6733 is available in SOT-23-6 and TSOT-23-6 packages.

特性
  • 0.9V (Typ.) Low Start-up Input Voltage at 1mA Load
  • High Switching Frequency at 550kHz
  • Provide Flexibility for Using Internal and External Power Switches
  • Automatic PFM Mode at Light Load
  • Low Ripple and High Efficiency
  • Excellent Line/Load Regulation
  • Chip Enable Control Function
  • Current Limit Protection
  • Thermal Overload Protection
  • Space Saving Packages: SOT-23-6 and TSOT-23-6
封裝和引腳定義
訂購信息
Part Name Package Request
FP6733S6G SOT-23-6

Sample Request

Technical Support

FP6733S9G TSOT-23-6

Sample Request

Technical Support

技術文檔
Title File Release Date
FP6733-PWM Controlled Step-up DCDC Converter in Tiny Package 2024/03/22