環境共生
下載完整檔案
因應氣候變遷等國際環境議題的挑戰,以綠色創新視野提升營運之資源利用及污染防治能力,致力推動綠色辦公與綠色製造,於產品生命週期中,減少對環境的衝擊,發展公司綠色經濟的契機。
目標
| 永續議題 |
未來目標 |
2024年目標 |
2024年達標狀態 |
| 管理系統 |
- 發布TCFD獨立報告書
- 依IFRS S2框架進行相關資訊揭露
- 永續揭露導入TNFD框架揭露
|
維持ISO 14001認證有效性 |
|
| 發布生物多樣性及不毀林政策 |
|
| 綠色產品 |
- 100%產品物料符合RoHS、REACH、HF綠色規範
- 主要產品之碳排評估達100%
- 主要產品碳排逐年減少5%(自2030起)
|
100%產品物料符合RoHS、REACH、HF綠色規範 |
|
| 主要產品之碳排評估達5% |
|
| 能資源管理 |
- 年度溫室氣體盤查通過ISO 14064驗證
- ISO 14064達涵蓋率100%(含子公司);類別三~六項目評估達100%
- 2035年達類別一、二達碳中和(2030年達50%,逐年上升10%)
- 2050年達類別三~六碳中和(自2031年起,逐年上升5%)
- IT設備綠色採購比率達95%;非IT設備達100%
- 廢棄物回收率達60%
- 廢棄物掩埋率<1%
|
持續塑造綠色辦公文化及相關措施執行 |
|
| 導入ISO 14064-1 |
|
| IT設備綠色採購比率達85% |
|
| 廢棄物回收率達55% |
|
環境管理架構
自2021 年發布《天鈺科技永續發展政策》作為本公司永續經營的原則後,為進一步聚焦在環境永續與綠色營運上的提升,經永續發展委員會決議通過發布本公司「環境與安全衛生政策」,並於2024年進一步擴大政策涵蓋面,發布《生物多樣性及不毀林政策》。透過各項政策作為公司營運與管理實務的依據,搭配相關管理系統建置與執行,以落實政策精神。而「財團法人天鈺環境永續基金會」的運作進一步強化凝聚環境永續的推動力及影響力的擴大。
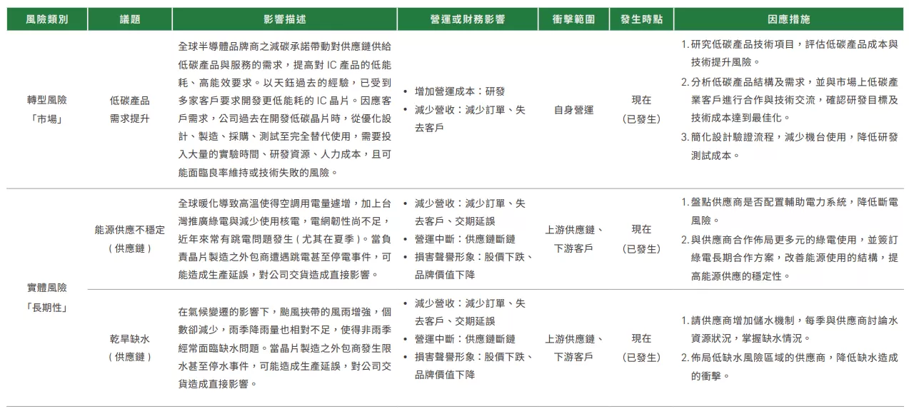
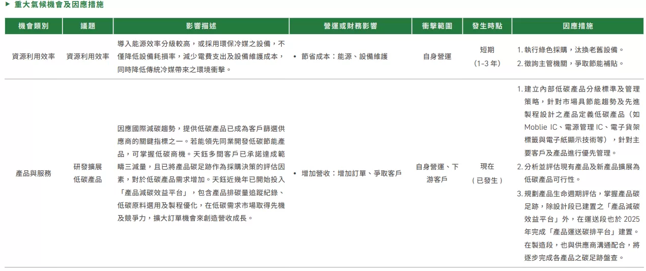
於2024年,天鈺科技持續深化環境風險管理與氣候治理,正式導入完整的TCFD框架,完成氣候相關風險與機會之鑑別,並進一步量化其對財務面的潛在衝擊,完整評估結果請參閱本公司2024年度TCFD報告(已發布於公司官網)。此外,天鈺科技已啟動溫室氣體之盤查作業,依據ISO 14064-1標準進行評估,並規劃於2025年將盤查範圍拓展至子公司深圳天德鈺,完成天鈺集團邊界的溫室氣體盤查,以強化集團整體碳管理基礎,回應全球淨零趨勢與利害關係人關注。此外,完整的產品碳足跡之盤查與自然相關財務揭露亦是我們下一步的行動規劃。
ISO 14001證書

氣候相關財務揭露






綠色產品
天鈺科技綠色產品設計從「綠色材料」與「產品節能」兩大設計主軸著手。除天鈺自身在產品設計階段的投入外,我們亦規劃於外包生產製造階段的減碳管理。短期我們將逐步盤點主要產品之年度碳排,要求相關供應商導入產品碳足跡與碳盤查機制(ISO 14067、ISO14064),中長期規劃須完整產品評估範疇外,並持續與合作夥伴進行相關減碳措施及碳抵銷作為。
本公司確保所有產品中之物料來源100%符合客戶要求與國際相關規範(包括RoHS、REACH、HF、PPW、TSCA、CP 65等)。節能設計方面,2024年節能產品估算約可減少169,658公噸碳排放(依產品出貨量估算),其中兩項為新突破的創新綠色設計。
能源與碳管理
水資源與廢棄物管理
